民众党立委李贞秀。(记者廖振辉摄)
民众党立委李贞秀上任以来争议不断,本报日前独家报导,新竹市长高虹安过去涉助理费案时,李贞秀是向检调检举的证人之一,以「内部吹哨者」名义签名。如今该份检举函也曝光,李贞秀当时检举高虹安的男友李忠庭当人头助理申请公费助理补助费,其补助费却未用于立委公务上,并借由立院与永龄基金会之双重身分获取不法所得超过千万,更指高明显知道自己涉贪并规避。
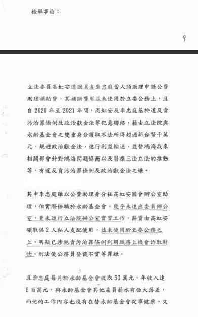
李贞秀在检举函提到,高虹安透过男友李忠庭当人头助理申请公费助理补助费,其补助并未使用于立委公务上,且自2020年至2021年间,高虹安及李忠庭基于违反贪污治罪条例及政治献金等犯意联络,借由立法院与永龄基金会之双重身分获取不法所得,超过新台币千万元,规避政治献金法,进行利益输送。
该检举函提及,两人替鸿海集团找来相关部会,就鸿海的问题进行协商,及医疗三法立法的推动等,有违反贪污治罪条例及政治献金法之嫌,其中李忠庭虽以公费助理身分任高虹安国会办公室助理,但实际任职于永龄基金会,几乎未进出委员办公室,更未进行立法院办公室实质工作,薪资由高虹安领取供2人私人支配使用,并未使用于立委公务之上。
检举函也写出,李忠庭每月于永龄基金会收取50万元,年收入达600万元,与永龄基金会其他雇员薪水有极大落差,而他的工作内容也没有在替永龄基金会从事健康、文教等方面公益事业,该等薪资收入显然非正常薪资,疑似充作高虹安政治献金。
「李忠庭与高虹安两人金钱往来密切,近期新竹市长选举,高虹安地方事务与办公室资金都要由李忠庭掌管,必须经过他核可之后才会拨款,帐户资金往来复杂,大到活动经费,小到办公室零用都由其统一管控,可说是高虹安的实质大掌柜。」
检举函指出,高虹安在担任新竹县市、台中党部主委期间,相关宣传经费与发包案件也均跨过正常签核途径,而系由李忠庭处理,该党部资金运用除李忠庭、高虹安2人知悉外,并无第三人可以置喙。
最后李贞秀更以「内部吹哨者」名义签名:「本案兹事体大,本人身为内部吹哨者,希望能保守本人之身分资料」。
民众党立委李贞秀被日前本报揭露是检举新竹市长高虹安涉贪助理费案的检举人;据悉,该案检举函是2022年10月送到调查局,此事在2023年下半年就开始在民众党内盛传,甚至近两年来开始有不少人称有看过此检举信,民众党去年8月召开党代表大会时,就有党代表说李贞秀是高虹安案的「抓耙仔」,认为党不该让她当立委。
相关新闻请见
李贞秀抓耙仔2-2》一度愿请辞却反悔 狮子大开口要党负责生活问题
民众党立委李贞秀2022年10月的检举函。(记者杨心慧翻摄)
民众党立委李贞秀2022年10月的检举函。(记者杨心慧翻摄)
文章来源:自由时报

















