王菲当年的担心,还是发生了。
李亚鹏跟第二任妻子分开才一个月,那个他吹了很久的35亿雪山艺术小镇项目,大股东直接申请破产了。消息一出来,网上炸了锅。很多人这才反应过来,原来王菲离开他,真不是没道理。

这事儿真不能怪别人,问题都出在李亚鹏自己身上。他总觉得自己特别牛,尤其是在做生意这件事上,给自己打90分。可现实呢?从1998年开始折腾,搞网站,拍电视,开公司,每一样都雷声大雨点小,最后连个响儿都没听到。说白了,他就是那种典型的眼高手低。

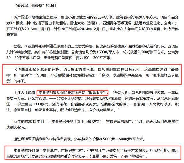
这次的雪山小镇项目,更是把他这个特点放到了最大。当时丽江的房子一平米也就五千到八千块钱,他倒好,直接把价钱标到两万,还是个只有四十年产权的商业房。他凭啥这么自信?就因为他觉得自己的东西“最奢华”、“最好”。

他投进去了35个亿,那可是把前半辈子攒的家底全扔里面了。结果呢,从2010年开始搞,一直到2016年,一分钱收入没有。施工的人都说,干了二十年活,没见过像李亚鹏这么舍得花钱的老板。可惜啊,市场不认他这套。最后实在撑不住了,2015年把公司一半多的股份卖给了一家地产集团。

可即便别人接手了,这项目还是个无底洞。接盘的公司又砸进去四个亿,到2020年才卖出去两亿多的房子,亏得一塌糊涂。李亚鹏自己也因为这项目欠了四千万的债,成了法院名单上的“老赖”。

最有意思的是,都到这份上了,他还在对外吹牛。去年五月发视频说,小镇房子卖得特别好,两年卖了七十个亿,那些说项目烂尾的都是瞎说。结果没过半年,十一月份,控股公司直接申请破产,这脸打得是真疼。

回过头来看,王菲当年评价他像个“八爪鱼”,啥都想抓,最后啥也抓不住,简直是一针见血。很多人到现在还觉得,他们俩离婚是因为王菲太传奇,不适合过日子。其实扒开来看,根子早就埋下了。

当年王菲怀着李嫣,查出来孩子有唇腭裂。这事儿对谁都是晴天霹雳。李亚拓当时就慌了,一整天没跟王菲说话,到处打电话问医生。晚上睡觉前,他才小心翼翼地问王菲:“你怎么想?”

王菲的反应很直接,她反问了一句:“你什么意思,你还不想要吗?”就这一句话,把两个人的差距全暴露了。在王菲的世界里,这是自己的孩子,不管怎么样都得生下来,这根本就不是个选择题。而李亚鹏还在那犹豫,还在权衡利弊。他的第一反应不是担当,是逃避。

他总活在自己的世界里,用自己觉得对的方式去爱别人。为了让窦靖童上个好学校,他可以在校门口等校长三个小时,然后把这事儿当成自己父爱如山的证据。可王菲在后来的访谈里怎么说?她说:“表面看是没问题,他心里到底怎么想的只有他自己知道。”这话里的潜台词,太值得琢磨了。

有一次他和王菲一起上杨澜的访谈节目,那场面简直是灾难。李亚鹏想搞点浪漫,深情地回忆俩人初见时“在人群中多看了你一眼”,正准备往下抒情呢,王菲直接翻了个大白眼,一脸的不耐烦。

很多人觉得王菲不给他面子,其实是李亚鹏根本不懂她。王菲这个人,最烦的就是装腔作势,喜欢真实和简单。而李亚鹏偏偏就爱搞这些虚头巴脑的形式主义。

他知道王菲信佛,常年吃素,心肠特别软,结果有一次为了给她“惊喜”,竟然弄了一大箱蝴蝶在活动现场放飞。结果因为天气太热,箱子里的蝴蝶被闷死了一大半,掉了一地。王菲当时蹲在地上,一个个去捡那些蝴蝶的尸体,脸上那个表情,看了都让人心疼。

这种事,说白了,就是完全不理解对方,甚至是在对方最在意的底线上蹦迪。他以为这是浪漫,在王菲眼里,这就是一场杀生。

生活中的小事更能说明问题。王菲这样一个天后级的人物,嫁给他以后,居然得亲自去菜市场买菜。李亚鹏被问到这事儿的时候,还特别理直气壮地说:“家里的事,这几年我什么都没管。”他好像觉得男人在外打拼,不管家务是天经地义的。

他根本没意识到,王菲需要的不是一个甩手掌柜,而是一个能跟她精神同步,能互相理解和尊重的伴侣。所以这段婚姻走到尽头,一点都不奇怪。他自己发的离婚声明里还说,他想要的是一个家庭,而王菲注定是个传奇。这话听着挺无奈,其实就是给他自己的失败找了个台阶下。

后来他和海哈金喜结婚,女方很体谅他,知道他欠着债,主动带着孩子搬到小一点的房子里住。可结果呢?还是分开了。

你看,从商业上的惨败,到两段婚姻的破裂,李亚鹏的问题从来没变过。他永远沉浸在自我感动里,觉得自己付出了很多,觉得自己很高明,却从来不愿意真正停下来,听听别人的需求,看看市场的现实。

他做的嫣然天使基金会确实是件大好事,为他赢得了不少好名声,这一点没人否认。但这并不能掩盖他在处理事业和感情上的巨大缺陷。

现在,小镇破产了,婚姻又一次结束了,他又开始在直播间里卖茶叶,看起来风生水起。但只要他那个“自我感觉良好”的毛病不改,谁敢保证这不是下一个轮回的开始呢?

一个男人最大的失败,不是没赚到钱,也不是婚姻不顺,而是从头到尾都没搞清楚自己到底是谁,到底错在哪了。
官宣离婚仅30天 李亚鹏再遭重创 网友:王菲最怕的事成真
时间:2025-11-16 06:12来源:
未知
点击:
次
责任编辑:admin
顶一下
(0)
0%
踩一下
(0)
0%
免责声明:中国民生播报网本栏目发布信息,目的在于传播更多信息,丰富网络文化,稿件仅代表作者个人观点,与中国民生播报网无关。其原创性以及中文陈述文字和文字内容未经本网证实,对本文以及其中全部或者部分内容、文字的真实性、完整性、及时性本网不做任何保证或者承诺,请读者仅作参考,并请自行核实相关内容。凡注明为其他媒体来源的信息,均为转载自其他媒体,转载并不代表本网赞同其观点,也不代表本网对其真实性负责。您若对该稿件由任何怀疑或质疑,请即中国民生播报网联系,本网将迅速给您回应并做处理。
- 最新评论 进入详细评论页>>









